|
embedded-software
reusable software modules for embedded systems
|
Data Structures | |
| struct | list_link_t |
| struct | list_t |
Macros | |
| #define | LIST_ALLOCATE(t, list_name,max_elements) |
| #define | LIST_INIT(list_name, max_elements, item_size) List_Init(&list_name, item_size, &CAT2(list_name, _array)[0], max_elements, &CAT2(list_name, _links)[0]) |
Typedefs | |
| typedef uint8_t(* | list_sort_fn_t )(void *, void *) |
| typedef uint8_t(* | list_identify_fn_t )(void *, void *) |
| typedef struct list_link_t | list_link_t |
| typedef struct list_t | list_t |
Functions | |
| void | List_Init (list_t *list, uint16_t item_size, void *item_array, uint16_t item_array_length, list_link_t *link_array) |
| void | List_SetSortFunction (list_t *list, uint8_t(*sort_fn)(void *a, void *b)) |
| void | List_SetIdentifyFunction (list_t *list, uint8_t(*identify_fn)(void *identifier, void *item)) |
| void * | List_AddAndLink (list_t *list, void *item) |
| void * | List_Add (list_t *list, void *item) |
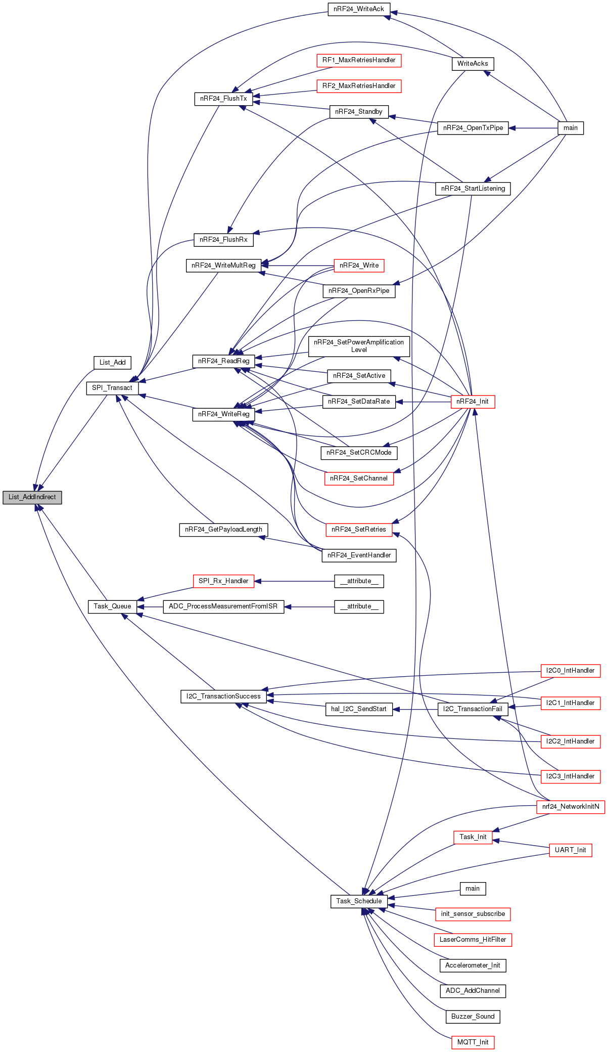
| List_Add is used to add an item to a list. Uses List_AddIndirect to find where the item should go in the list. More... | |
| void * | List_AddIndirect (list_t *list) |
| List_AddIndirect is used to obtain a valid position for which an item can be saved to. More... | |
| void | List_Link (list_t *list) |
| void | List_ResortFirst (list_t *list) |
| void | List_ResortLast (list_t *list) |
| void | List_LinkItem (list_t *list, void *item) |
| void * | List_GetFirst (list_t *list) |
| void * | List_GetLast (list_t *list) |
| Get the Last Item in the List. More... | |
| void * | List_GetNext (list_t *list, void *item) |
| Get the Next Item in the List. More... | |
| void * | List_GetItem (list_t *list, void *identifier) |
| void | List_RemoveFirst (list_t *list) |
| void | List_RemoveLast (list_t *list) |
| void | List_Remove (list_t *list, void *item) |
| void | List_RemoveAll (list_t *list) |
| void | List_UnlinkItem (list_t *list, void *item) |
| void | List_UnlinkFirst (list_t *list) |
| void | List_UnlinkLast (list_t *list) |
| void | List_RunFunction (list_t *list, void(*function)(void *)) |
| #define LIST_ALLOCATE | ( | t, | |
| list_name, | |||
| max_elements | |||
| ) |
| #define LIST_INIT | ( | list_name, | |
| max_elements, | |||
| item_size | |||
| ) | List_Init(&list_name, item_size, &CAT2(list_name, _array)[0], max_elements, &CAT2(list_name, _links)[0]) |
| typedef uint8_t(* list_identify_fn_t)(void *, void *) |
| typedef struct list_link_t list_link_t |
| typedef uint8_t(* list_sort_fn_t)(void *, void *) |
defines a function pointer called sort_fn_t with two inputs and one output uint8_t, which is used to determine whether or not the new item being added into the linked list should go before or after the current item in the list
The function should return 1 when the first item should go before the second item (i.e. sort(first_item, second_item))
The struct list_t is for a doubly-linked list of generic items. Elements of type list_link_t are used, each containing an item pointer, and pointers to next and previous links. first and last list_link_t elements are used to keep track of the ends of the list. length and array_length are used for the current length and maximum declared length of the list, equal to the maximum number of elements. The links list_link_t pointer points to an array of link elements. item_array points to an item array of size item_size. sort_fn and identify_fn function pointers are included, so the user can specify a sorting function and identification function, so that sorting can be performed. working[2], unlinked[2], and unused[2] arrays of link pointers are not strictly necessary, but provide faster operation for interrupt optimization. Working refers to the last elements modified while unlinked can refer to new elements not yet inserted into the list, and unused contains pointers to elements which can be overwritten immediately.
| void* List_Add | ( | list_t * | list, |
| void * | item | ||
| ) |
List_Add is used to add an item to a list. Uses List_AddIndirect to find where the item should go in the list.
| list | - Pointer to a list that an item will be added to |
| item | - Pointer to an item that will be added to the list |

| void* List_AddAndLink | ( | list_t * | list, |
| void * | item | ||
| ) |
| list | - Pointer to a list that an item will be added to |
| item | - Pointer to an item that will be added to the list |

| void* List_AddIndirect | ( | list_t * | list | ) |
List_AddIndirect is used to obtain a valid position for which an item can be saved to.
List_AddIndirect gets an unused link using GetUnusedLink. If unused link is available, function will update pointers to unlinked items and update working links. If no unused links are available, return a null pointer
| list | - Pointer to list that an item needs to be added to |


| void* List_GetFirst | ( | list_t * | list | ) |
List_GetFirst returns a pointer to the first item in the list.
List_GetFirst returns a pointer to the first item in the list if there is an item in the list. Otherwise, nothing
| list | List of pointers to items (list_t struct) |

| void* List_GetItem | ( | list_t * | list, |
| void * | identifier | ||
| ) |
Searches a list for the provided identifier, returning a void* to the item if found or 0 if not found.
| list | The list to search through. |
| identifier | The item to check for in the list. |

| void* List_GetLast | ( | list_t * | list | ) |
Get the Last Item in the List.
List_GetLast() returns the last item from the list provided when called
| list | is a pointer to the list the user wants the last item for |
| void* List_GetNext | ( | list_t * | list, |
| void * | item | ||
| ) |
Get the Next Item in the List.
List_GetNext() returns the next item in the list provided.
| list | is a pointer to the list trying to be accessed |
| item | is a pointer to the item within the list |
| void List_Init | ( | list_t * | list, |
| uint16_t | item_size, | ||
| void * | item_array, | ||
| uint16_t | item_array_length, | ||
| list_link_t * | link_array | ||
| ) |

| void List_Link | ( | list_t * | list | ) |
This function takes in a pointer to the list_t struct and checks to see if the 2nd element in the unlinked array stored in the list_t struct is not equal to the PENDING_LINK macro. If it isn't, the whole list doesn't need to be linked, and just checks to see if the first two elements in the unlinked array are non-zero. If they are, they are ran through the Link function to link the items. If the 2nd element in the unlinked array is equal to PENDING_LINK, then the whole list of items is searched and they are linked together if they aren't already. NOTE: This function is not interrupt safe.
| list | The pointer to the list_t struct |


| void List_LinkItem | ( | list_t * | list, |
| void * | item | ||
| ) |
| list | The pointer to the list_t struct |
| item |


| void List_Remove | ( | list_t * | list, |
| void * | item | ||
| ) |
| list | |
| item |

| void List_RemoveAll | ( | list_t * | list | ) |
Removes all elements of list.
| list | a pointer to a list_t |
| void List_RemoveFirst | ( | list_t * | list | ) |
Removes the first element of list by internally unlinking the element.
| list | a pointer to a list_t |

| void List_RemoveLast | ( | list_t * | list | ) |
Removes the last element of list by internally unlinking the element.
| list | a pointer to a list_t |
| void List_ResortFirst | ( | list_t * | list | ) |
| list | The pointer to the list_t struct |

| void List_ResortLast | ( | list_t * | list | ) |
| list | The pointer to the list_t struct |
| void List_RunFunction | ( | list_t * | list, |
| void(*)(void *) | function | ||
| ) |
| void List_SetIdentifyFunction | ( | list_t * | list, |
| uint8_t(*)(void *identifier, void *item) | identify_fn | ||
| ) |
List_SetIndentifyFunction sets a new identify function in the list. It does this by setting the identify_fn member that list points to and changes it to the identify_fn from the function pointer in the second parameter.
| list | is a linked list variable |
| identify_fn | is a function pointer for identifying a function. Return 1 if match found, 0 otherwise |

| void List_SetSortFunction | ( | list_t * | list, |
| uint8_t(*)(void *a, void *b) | sort_fn | ||
| ) |
List_SetSortFunction will set the sorting function to the given list
Given a pointer to a list and a function pointer that returns a uint8_t with two void pointer inputs, this function will set the sort_fn parameter of the list to the sort_fun function pointer input
A valid list with a List_Init() function called on it to initialize it must be passed in to this function.
| list | list_t pointer that has been initialized upon which the sorting function will be set on |
| sort_fun | function pointer (with return type uint8_t and two input parameters a and b (void pointers) ) that will point to the sorting function for the given list input. The sorting function should return 1 when a comes before b and 0 otherwise. |

| void List_UnlinkFirst | ( | list_t * | list | ) |
| list | pointer to list structure (object) |
Function: List_UnlinkFirst(list_t* list)
This function unlinks the first item in a linked list. If a valid pointer is not found an error code may be given.

| void List_UnlinkItem | ( | list_t * | list, |
| void * | item | ||
| ) |
| list | |
| item |

| void List_UnlinkLast | ( | list_t * | list | ) |
| list | Function: List_UnlinkLast(list_t* list) |
This function unlinks the last item in a link list. If a valid pointer is not found an error code may be given.